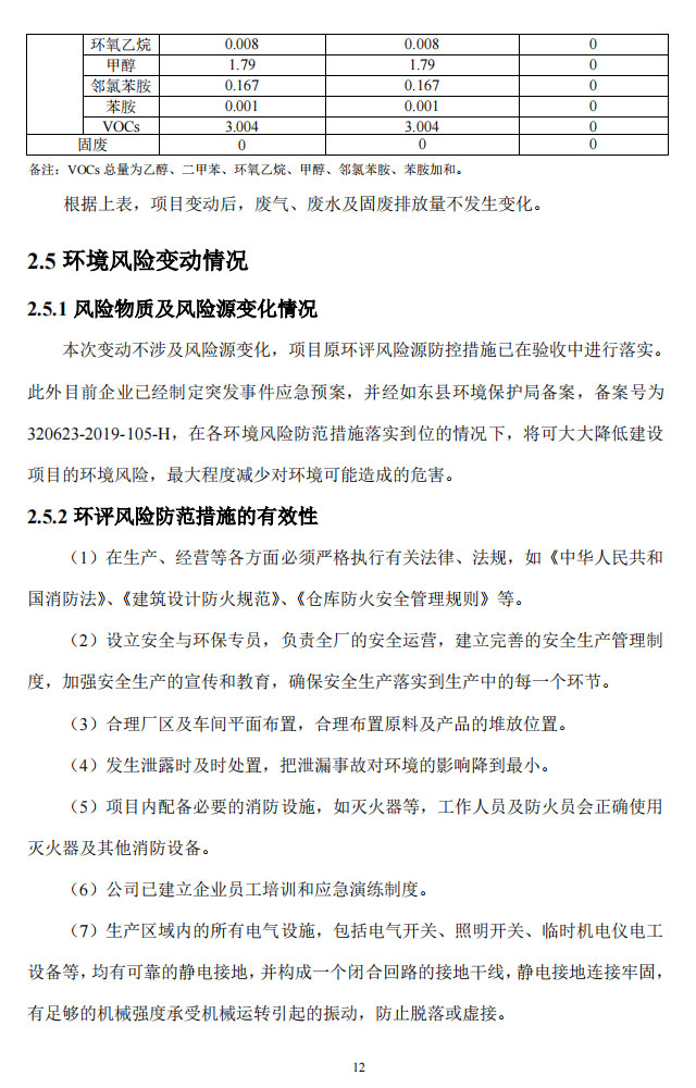
888888
中文
English
-企业简介
-企业文化
-资质荣誉
-发展历程
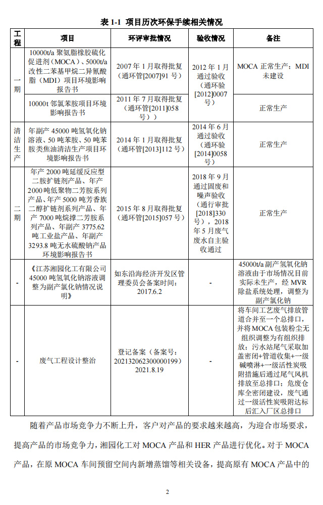
系国内外规模较大,技术设备**的专业研发、生产、销售聚氨酯橡胶固化剂系列产品的企业
-科研载体
-研发基地
-创新成果
以科技创新为依托,以产品质量为生命,匠心制造超越期望,创造行业品牌
-产品中心
-技术园地
拥有“胺类、醇类、醇胺类、潜固化剂类”四大类系列产品,产品广泛用于聚氨酯涂料、胶黏剂、铺装材料、各类聚氨酯弹性体制品制件等领域
-HSE理念
-责任关怀足迹
是中国率先注册并通过欧盟REACH认证的MOCA企业
-人才理念
-员工风采
-招聘信息
湘园新材全球化的市场布局为其员工提供了广阔的个人发展平台
-公司新闻
-行业新闻
-媒体链接
与您分享更多行业、市场、企业动态、技术、政策与未来发展瞻望......
-联系方式
-在线留言
感谢关注我们,欢迎来电咨询
首页 »新闻中心 »static/picture/6268af3de51640def86bcc50af06c2e4.jpg
2021-12-20 2916
上一篇:江苏湘园化工有限公司质量信用报告
下一篇:江苏湘园化工有限公司环境信息公开内容